Instance Verification Kit (IVK)
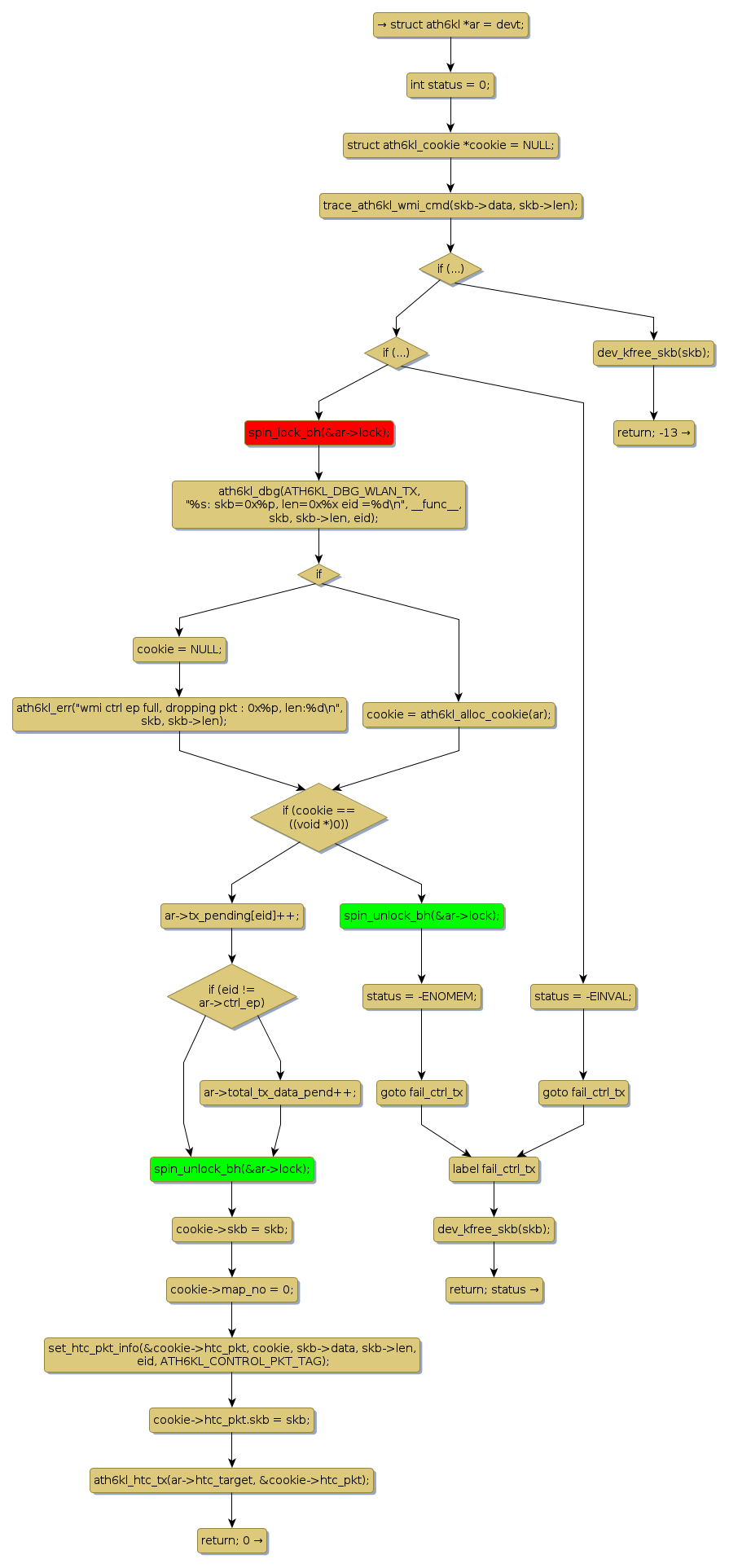
spin lock @ [7642+24+/linux-3.19-rc1/drivers/net/wireless/ath/ath6kl/txrx.c]
Instance Signature: lock
|
The Matching Pair Graph:
|
|
Function Name
|
Control Flow Graph (CFG)
|
Events Flow Graph (EFG)
|
Source Correspondence
|
|
ath6kl_control_tx
|
|
|
[7213+17+/linux-3.19-rc1/drivers/net/wireless/ath/ath6kl/txrx.c]
|